

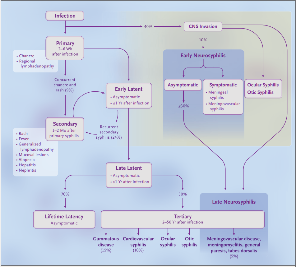
Figure 2. Natural History of Untreated Syphilis. The time intervals between stages of syphilis are shown, along with the approximate percentages of persons progressing to the indicated stages. Invasion of the central nervous system (CNS) by treponemes may not be a necessary prerequisite for the development of certain forms of ocular syphilis. Adapted from Ho and Lukehart.10
T. pallidum은 감염 후 며칠 내에 퍼지며, CNS와 태아에 대한 태반 감염을 포함한 먼 조직으로의 조기 침입을 초래합니다.

매독의 1차 단계는 일반적으로 성 파트너의 감염된 병변과 접촉한 부위에서 나타나는 'solitary chancre, indurated and ulcerative, with a clean base'입니다. Chancre는 보통 통증이 없으며 직장 (rectum), 직장 주변 또는 구강 내에도 발생할 수 있습니다. 다수의 고통스러운 항문성병성 궤양도 발생할 수 있습니다.
이차 매독의 임상 증상에는 미열, 림프절병증, 점막 병변(예: mucous patches 또는 condyloma latum), 탈모증, 골막염, 때때로 발생하는 간염(일반적으로 높은 알칼리포스파타제 수치를 가지지만 미미하게 증가된 아미노전이효소 수치), 신염, 손바닥과 발바닥에 특히 나타나는 경미하고 가려움증이 없는 발진을 포함할 수 있습니다. 이러한 모든 증상은 넓은 감별 진단을 가집니다. 1차 매독과 이차 매독은 감염의 성전파 가능 단계입니다.
Early latent syphilis는 무증상 단계로 1차와 이차 단계 사이에 발생할 수 있으며, 이차 단계의 병변이 해결된 후에도 발생할 수 있습니다. 환자의 최대 24%에서 early latent syphilis는 recurrent, infectious secondary lesions 으로 중단됩니다 (그림 ). Early latent syphilis의 높은 비율은 1차 매독과 이차 매독이 자주 인지되지 않거나 잘못 식별된다는 것을 시사합니다. CDC는 대부분의 재발이 1년 내에 발생하기 때문에 late latent syphilis과 early latent syphilis를 구분하기 위해 1년의 기준점을 사용합니다. 따라서 매독은 early latent phase에서도 감염성이 있을 수 있습니다.

매독의 어느 단계에서든 무증상 또는 증상이 있는 신경계 침범이 발생할 수 있습니다. 특정 트레포네마 유형(예: 균주 유형 14d/f)은 CNS 침입에 더 큰 경향이 있을 수 있습니다. 트레포네마에 의한 CNS 침범은 임상 특징이 없는 경우에도 (asymptomatic neurosyphilis) 초기 감염 이후 ~50%에까지 비정상 뇌척수액(CSF) 소견을 동반합니다. 이러한 CSF 이상은 early syphilis에 대한 권고 치료 후 전형적으로 해결됩니다. 초기 임상 소견 (즉, 초기 신경매독 또는 "신경재발")에는 뇌신경 이상을 초래하는 뇌수막염 (종종 basilar form)이 포함될 수 있습니다. 매독의 tertiary (예, late) 신경학적 증상은 vascular 또는 parenchymatous입니다. Meningovascular syphilis는 보통 초기 감염 후 5년에서 12년 사이에 발생하지만, 더 일찍이나 늦게 발생할 수 있으며, 증상에는 반신마비, 실어증 및 발작이 포함될 수 있습니다.
Spinal cord (척수)의 혈관도 관련될 수 있으며, 이로 인해 meningomyelitis 및 spinal vascular syphilis가 발생할 수 있습니다. Parenchymatous forms인 general paresis와 tabes dorsalis는 감염 후 15년 이상 지나서 발생하는 경향이 있습니다. General paresis의 증상에는 irritability, cognitive and memory impairments가 포함되며, emotional lability, delusions, paranoia을 동반할 수 있습니다. Tabes dorsalis의 증상에는 lightning pains, ataxia, bladder disturbances, visceral crises, rectal incontinence이 포함됩니다.
최근 시력 또는 청력 변화는 미묘할 수 있으며, 특정 질문을 하지 않는 한 의사가 간과하기 쉽습니다. 안구 매독과 귀 매독은 기술적으로 신경 매독과는 별개의 질환이지만 동시에 발생할 수 있습니다. 신경 매독처럼 감염의 어떤 단계에서든 발생할 수 있습니다.
신경학적 증상 외에도, 심혈관 질환 및 gummas는 매독의 다른 3기 증상입니다. 심혈관 매독은 감염 후 15년에서 30년 사이에 발생하며 대동맥류(주로 상행 대동맥에 영향을 미침), 대동맥 판막부전, 관상동맥 협착 및 심근염을 유발할 수 있습니다. Gummatous syphilis (또한 late benign syphilis로 불림)은 뇌를 포함한 어떠한 조직에서도 발생할 수 있는 proliferative granulomatous process를 대변합니다.
Ref. N Engl J Med 2020;382:845-54
'감염내과 > 매독' 카테고리의 다른 글
| 매독성 인후염, Syphilitic Pharyngitis (0) | 2024.03.10 |
|---|---|
| 매독 환자에서 뇌척수액 검사 적응증, Lumbar puncture with CSF examination In patients with known syphilis (0) | 2019.11.13 |
| 2기 매독 증상 중에서 피부 소견, Dermatologic findings of secondary syphilis (0) | 2019.11.03 |
| 매독 치료를 받은 적이 없으며 nontreponemal tests와 treponemal tests 모두 양성인 경우의 치료 (0) | 2019.11.03 |
| Syphilis 혈청학적 진단 (0) | 2019.11.01 |